novikovfb
При переключении мультиплексора происходит резкое изменение входного сигнала.
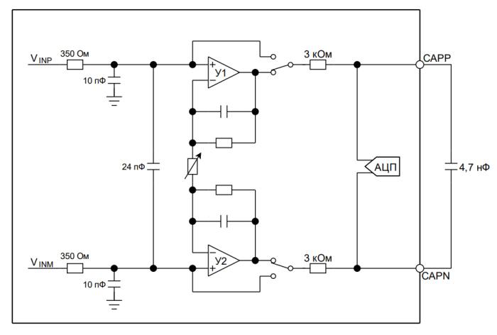
Для получения корректного значения необходимо дождаться время установления, которое состоит из перезарядки внутренних RC-цепочек (раздел “Усилительный каскад (PGA)”, R=3 кОм, С=4,7 нФ) и времени установления цифрового фильтра (раздел “Цифровой фильтр”).

tSETTLE ≈ 10 RC + td
Также необходимо учитывать задержку внешнего фильтра (если он есть по входам мультиплексора).
5-6 результатов содержат некорректные значения
Это результат преобразования переходного процесса